网站首页
部门概况
党建工作
教学科研
工会工作
安全工作
规章制度
国际教育
资源下载
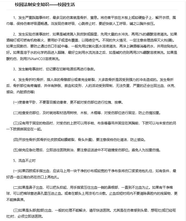
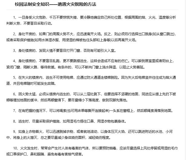
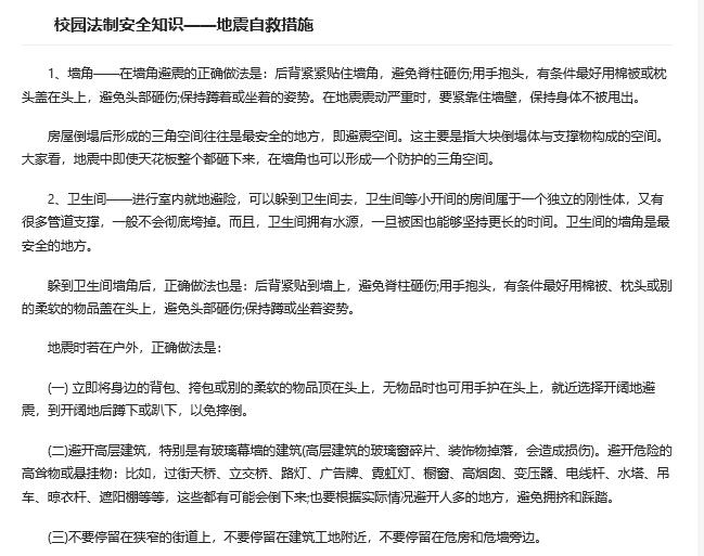
校园法制安全教育资料
作者:321
日期:2020-11-14
浏览次数:17119